发布时间:2026-03-09 浏览量:385
2025年10月17-18日,由中国自然资源学会主办,中国自然资源学会教育工作委员会、重庆师范大学地理与旅游学院、南京大学地理与海洋科学学院、广东国地科技股份有限公司、重庆市自然资源学会等承办,重庆地理学会等协办的中国自然资源学会“国地杯”第七届全国大学生自然资源科技作品大赛决赛于重庆师范大学成功举办。
本届大赛以“数智驱动自然资源治理,科技擘画绿色未来发展”为主题,旨在提升大学生对自然资源国情的科学认知,激发大学生参与自然资源科技事业的积极性与创造性,提高自然资源相关专业大学生的理论分析与实践应用能力,促进不同院校、不同专业方向师生之间学术交流、沟通协作,助力自然资源高等教育事业发展和科技人才培养。
自2025年4月9日大赛一号通知发布起,大赛得到了全国各地高校的积极响应。本届大赛共收到有效作品232份,经过大赛评审组的层层遴选、优中选优,最终确定68项作品入围决赛,34项作品授予优秀作品奖。

开幕式
开幕式由重庆师范大学地理与旅游学院院长韦杰教授主持。重庆师范大学副校长杨如安教授、中国自然资源学会副理事长左其亭教授、重庆市规划和自然资源局二级巡视员兼重庆市自然资源学会理事长颜英、广东国地科技股份有限公司副总裁兼总规划师骆文标、大赛评委组组长/中国科学院地理科学与资源研究所李秀彬研究员先后致辞,欢迎各位嘉宾的到来,感谢参赛队伍对本届比赛的信任和支持,寄语决赛队伍展现出青年学子的学术风采,预祝大赛取得圆满成功。

重庆师范大学地理与旅游学院院长韦杰教授主持开幕式

重庆师范大学副校长杨如安教授致辞

中国自然资源学会副理事长左其亭教授致辞

重庆市规划和自然资源局二级巡视员兼重庆市自然资源学会理事长颜英致辞

广东国地科技股份有限公司副总裁兼总规划师骆文标致辞

大赛评委组组长、中国科学院地理科学与资源研究所李秀彬研究员致辞
来自重庆师范大学的参赛学生代表宣誓,承诺严守学术规范,遵守比赛规则,全力以赴,赛出风采。

参赛学生代表宣誓
比赛现场
本届大赛决赛分为4组进行。参赛作品紧扣主题,运用AI、云计算、大数据处理等前沿技术方法,将数智化治理贯穿于耕地动态监测、生态安全评价、水资源优化配置等自然资源领域核心议题。闪耀着青年学子们的探索智慧,展现着青年学子们的科研热情。

参赛队伍成果展示(部分)
大赛评审组围绕创新性、科学性与答辩表现对各队伍参赛作品进行评价,并对成果质量改善提出了良好建议。最终评选出特等奖、一等奖、二等奖及优秀组织奖、优秀指导教师奖。


大赛评委组点评
闭幕式
闭幕式由中国自然资源学会副秘书长王捷主持,评审组副组长、西南大学涂建军教授对参赛作品进行了综合点评,也向大赛组委会的支持表示感谢,寄语明年的比赛圆满举行。

中国自然资源学会副秘书长王捷主持闭幕式

评审组副组长、西南大学涂建军教授致辞
在随后的颁奖仪式上,大赛评审组宣布了获奖名单,并为获奖人员颁奖。共6支队伍获得特等奖,14支队伍获得一等奖,48支队伍获得二等奖,10个单位获得优秀组织奖,10支队伍的指导老师获得优秀指导教师奖。获奖教师代表与学生代表分别发表感言。







在闭幕式的最后,重庆师范大学将大赛会旗交接给长春师范大学,寓意继往开来、赓续前行。

大赛会旗交接仪式
长春师范大学董炜华教授发言,对本次大赛的圆满举行表示祝贺,欢迎大家明年相聚吉林长春,传承大赛精神,共赴第八届全国大学生自然资源科技作品大赛。
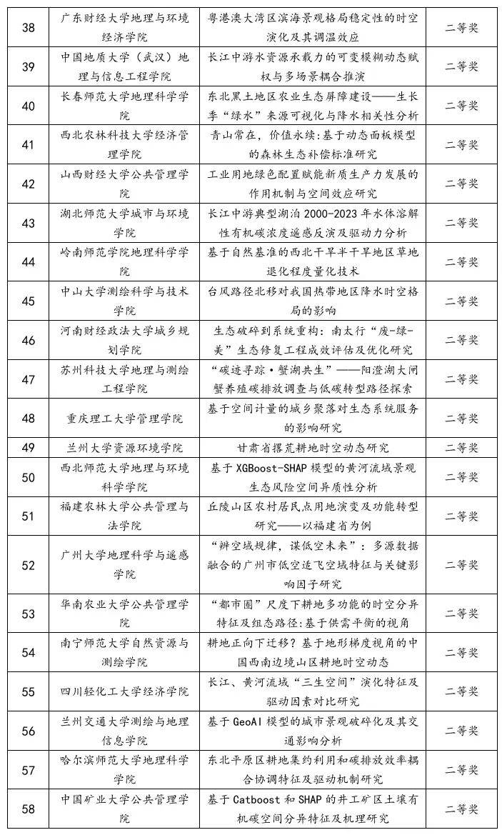
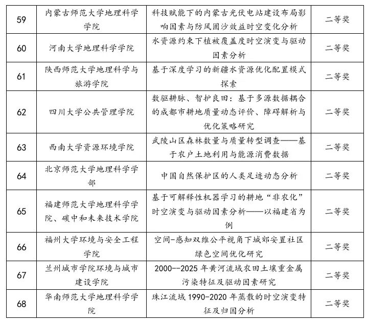
获奖名单
一、作品奖(奖次内排名不分先后)




二、优秀组织奖

三、优秀指导教师奖
