发布者:2025 发布时间:2025-10-30 浏览量:1815
经第一轮通知发布之后,“中国自然资源学会2025年国土空间规划学术年会”得到了学界和业界的广泛关注与积极响应,现就会议相关事项发布第二轮通知,具体如下:
一、会议主题
面向“十五五”时期的国土空间规划与治理
二、会议时间地点与规模
1. 会议时间
2025年11月14日至16日
2. 会议地点
厦门大学(思明校区)
3. 会议规模
预计400人左右(线下)
三、会议主旨报告嘉宾
段 进 中国科学院院士,全国工程勘察设计大师,东南大学城市空间研究院院长、城市规划设计研究院总规划师
吴志强 中国工程院院士,全国工程勘察设计大师,同济大学建筑与城市规划学院名誉院长
封志明 中国自然资源学会理事长,中国科学院特聘研究员,中国科学院大学教授
赵燕菁 厦门大学建筑与土木工程学院、经济学院双聘教授,中国城市规划学会副理事长,全国城市规划专业学位研究生教育指导委员会委员
汪 芳 北京大学二级教授、博雅特聘教授,教育部长江学者特聘教授
甄 峰 南京大学建筑与城市规划学院教授,教育部长江学者特聘教授,中国自然资源学会国土空间规划研究专业委员会主任
周江评 香港大学城市规划与设计系教授、副系主任,香港大学交通运输研究所副主任
彭 翀 华中科技大学建筑与城市规划学院党委副书记兼副院长、三级教授
陈明星 中国科学院地理科学与资源研究所研究员,中国科学院大学岗位教授
四、会议主办、承办与协办单位
1. 主办单位
中国自然资源学会
厦门大学
2. 承办单位
中国自然资源学会国土空间规划研究专委会
厦门大学建筑与土木工程学院
3. 协办单位
厦门大学城乡规划设计研究院有限公司
城市AI与绿色人居环境营造江苏省高校重点实验室
福州博力科技有限公司
卫星导航定位协会低空经济专委会
五、会议组织委员会
1. 学术指导委员会
封志明
中国自然资源学会理事长
中国科学院地理科学与资源研究所研究员
彭建
中国自然资源学会副理事长兼秘书长
北京大学城市与环境学院教授
朱晓华
中国自然资源学会执行秘书长
中国科学院地理科学与资源研究所研究员
2. 会议执行主席
王绍森
厦门大学建筑与土木工程学院党委书记、教授
张建霖
厦门大学建筑与土木工程学院院长、教授
甄峰
中国自然资源学会国土空间规划研究专业委员会主任委员
南京大学建筑与城市规划学院副院长、教授
3. 学术委员会
曹小曙,董晓峰,涂建军,万军,王德,王世福,吴宇哲,叶强,虞虎,于涛方,张敏,许旺土,郝庆,秦萧
4. 会议执行委员
厦门大学建筑与土木工程学院:朱查松,刘吉祥,李翔,林小如,孔卉,何志超,肖龙珠,张园林,任璐
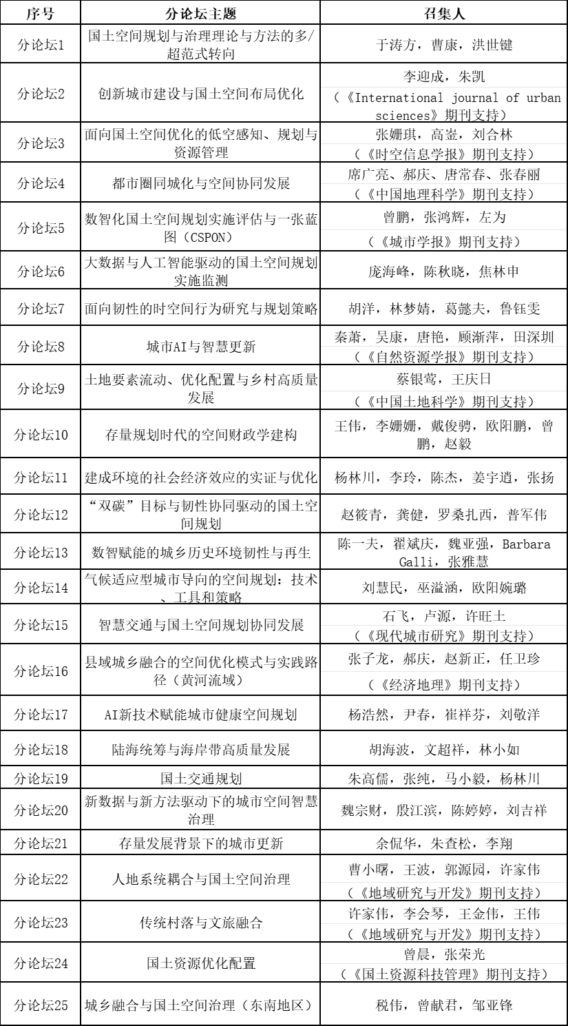
六、会议分论坛设置
(注:最终分论坛数量与议题将按照报名情况有所调整)

七、会议安排及注册
1. 日程安排
本次会议拟于2025年11月14日(周五)中午12点开始注册报到,会议开展日程安排如下,会场地点参考校内出行图。


厦门大学(思明校区)校园内出行示意图
2. 注册与缴费
本次会议报名截止时间为2025年10月31日,请拟参会代表将报名信息、报告题目、拟投稿分论坛等按照要求于报名端口提交(请识别如下报名二维码)。同时,会议将组织优秀报告评选,请意向参与代表于2025年10月21日之前提交报告PPT并到会报告交流,会议学术委员会将建立遴选机制开展评选、颁发中国自然资源学会盖章获奖证书。

个人报名二维码

团队报名二维码
注:除了扫描二维码提交报名信息,参评优秀报告的代表还需于2025年10月21日前将报告PPT发至会务组邮箱ctpr_2025@163.com。
本次会议缴费步骤如下:
(1)通过转账或汇款至以下账户,并在“转账用途”栏中注明“国土空间规划学术年会+单位+姓名”等关键信息;
账户名称:厦门大学
开户银行:中国建设银行厦门市分行
银行账户:35101567001050002375-0014
(2)会议将开设现场注册缴费处,但鼓励参会代表11月14日前在线注册缴费,以便能及时获取会议材料;
(3)发票开票渠道等信息将在后续通知中及时公布。
会议按照以下标准收取注册费:一般代表1500元/人;中国自然资源学会有效注册会员1200元/人;学生代表600元/人。上述费用含会议资料、会场租用。
3. 会议报到
(1)2025-11-14(12:00至21:00)
厦门大学思明校区科学艺术中心2楼大厅
厦门大学逸夫楼酒店
(2)2024-11-15(9:00至18:00)
会议主会场前厅(厦门大学思明校区科学艺术中心2楼大厅)
八、酒店预定
考虑到厦门市酒店价格普遍较高,为方便参会师生合理安排住宿,会务组已与周边多家酒店(如下表)洽谈了协议价格,覆盖多种预算区间。
由于本次会议参会人数较多,酒店预订需由各位师生自行联系完成。在订房时,请向酒店说明您为“中国自然资源学会2025年国土空间规划学术年会”的参会人员,以便享受协议价格。特别提示:会场周边酒店房源紧张,请参会人员尽早预订酒店,以免耽误行程。
请注意,部分酒店在确认预订后可能会要求缴纳押金,敬请提前知悉并做好准备。
感谢大家的理解与配合!
酒店预订信息:
1.厦门佳逸酒店 希尔顿格芮精选酒店,直线距离2.4公里,2018年开业
地址:厦门市思明区曾厝垵龙虎山路6-8号
价格:600(单早)-700(双早)/间 (标间或大床房)
联系方式:杨雅希 15960257563 cici.yang@hilton.com

2.鹭江·佲家,直线距离2.4公里,2018年装修
地址:厦门思明区龙虎山路382号
价格:
(1) 别墅精选大/双床房,400元/间含早(别墅区,步行2-3分钟,有电瓶车接送)
(2)主楼城景大/双床房,500元/间含早(和前台,餐厅同一栋)
(3)主楼水景大/双床房,560元/间含早
联系方式:林娟娟 18020722505

酒店预订二维码
3.厦门宾馆,直线距离2.5公里,2019年装修
地址:厦门思明区虎园路16号
价格:450元/间(标间或大床房,含双早)
联系方式:李腾 13666015316

酒店预订二维码
4.如家商旅酒店南普陀店,直线距离100米,2024年开业
地址:厦门思明区演武路顶澳仔47号
价格:320(含双早)/间 (标间或大床房)
联系方式:苏丽娜 15280515634
5.格菲酒店(厦门大学环岛路店),直线距离100米,2020年开业
地址:厦门思明区下澳仔13号
价格:320元(双早)/间 (标间或大床房)
联系方式:苏丽娜 15280515634
6.欣万亨酒店,直线距离50米,2020年装修
地址:厦门思明区演武路15-69号大学城B栋三层
价格:280元/间 (标间或大床房)(双早,早餐位置在格菲酒店)
联系方式:苏丽娜 15280515634

酒店预订二维码
7.如家酒店(厦门大学中山路店),直线距离800米,2023年装修
地址:厦门思明区公园南路81号
价格:200元(双早)/间 (标间或大床房)
联系方式:刘文华 15860785459

酒店预订二维码
8.万澳酒店,直线距离700米,2022年开业
地址:厦门思明区沙坡尾74-102号
价格:220元/间(大床),240元/间(标间),无早餐
联系方式:店长18693052724

酒店预订二维码

厦门大学(思明校区)周边酒店位置图
九、交通指引
1. 通过乘坐飞机方式抵达
厦门高崎国际机场——厦门大学(思明校区):
(1)公共交通:行程耗时1小时11分(非高峰期),费用约为2元。
具体路线:搭乘公交机场快线(BRT第一码头方向)到轮渡码头站,之后换乘公交2路(上李铁路休养院方向)到厦大西村站下车,步行直接到达厦门大学(思明校区)。
(2)网约车/出租车:行程约16公里,耗时约24分钟(非高峰期),费用约27元。
2. 通过乘坐火车方式抵达
厦门站——厦门大学(思明校区):
(1)公共交通:行程耗时43分(非高峰期),费用约为1元。
具体路线:搭乘96/48/21路公交车(往胡里山公交场站方向)到厦大西村站下车,步行直接到达厦门大学(思明校区)。
(2)网约车/出租车:行程约5公里,耗时约11分钟,费用约12元。
厦门北站——厦门大学(思明校区)
(1)公共交通:行程耗时1小时2分(非高峰期),费用约为7元。
具体路线:搭乘地铁1号线(镇海路方向)到中山公园站,换乘公交87/B5/B3路(上李铁路休养院方向)到厦大西村站下车,步行直接到达厦门大学(思明校区)。
(2)网约车/出租车:行程约28公里,耗时约40分钟(非高峰期),费用约40元。


十、会务组信息及联系方式
